EPIDEMIOLOGIA DE LAS ETA(s)

Vigilancia Epidemiológica: Información para la acción




                        Epidemiología de las ETA(s)









Vigilancia es la recolección y análisis de los datos, registrados en forma sistemática, periódica y oportuna, y convertidos en información integrada con la divulgación a los responsables de las actividades de intervención y a la opinión pública. Identificar los hechos sobre el estado de salud de las poblaciones con la finalidad de intervenir tempranamente en el control de los problemas de salud así como también aportar conocimientos integrales para la planificación, ejecución y evaluación de las acciones de salud. Lograr datos sobre los eventos en la población y los factores que los condicionan para, luego de su procesamiento y análisis, facilitar esta información para su utilización oportuna. Conocer de manera continua el comportamiento epidemiológico de las enfermedades seleccionadas para la vigilancia para el desarrollo y ejecución de medidas eficaces y oportunas de intervención. 















El sistema de vigilancia epidemiológica estudia las modificaciones que se producen en la población: las enfermedades transmisibles, las enfermedades no transmisibles, los factores de riesgo, los cambios medioambientales (ecológicos y sociales), los procedimientos, la calidad de los servicios y los indicadores del estado de salud. El sistema de vigilancia epidemiológica comprende a los subsistemas general y específicos.




Subsistema general: Corresponde a la consolidación semanal, trimestral y anual de la información de las enfermedades de notificación obligatoria con los datos de laboratorio según corresponda.

Subsistemas específicos: Comprende la notificación de enfermedades con historias epidemiológicas específicas que incluye la información de los resultados de laboratorio. El desarrollo varía según el país.




Cada subsistema tiene objetivos específicos propios, requiere información particular y el desarrollo de diferentes estrategias. Los atributos del sistema son:

Simplicidad (facilidad de operación).

Flexibilidad (adaptación a los cambios en las necesidades de información o de estructura).

Aceptabilidad.

Sensibilidad (detección oportuna de brotes), redicción positiva (casos confirmados/total casos notificados de una determinada enfermedad).

Representatividad.

Oportunidad (tiempo entre la aparición del evento, la notificación y las acciones de intervención).









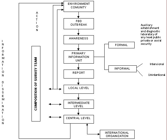
El sistema de vigilancia epidemiológica está organizado en tres niveles:




Nivel local: Está constituido por los miembros del equipo de salud que están en contacto directo con la población. Es el que genera el dato según la legislación vigente de las enfermedades de notificación obligatoria y la Fichas Epidemiológicas específicas por patología. El nivel intermedio (regional o departamental) que existe en algunas jurisdicciones engloba varios niveles locales.

Nivel provincial: Lo integran los miembros de la Dirección de Epidemiología. Este nivel recibe la información generada por el nivel local o el intermedio, la consolida y analiza y la remite al nivel superior. Pueden colaborar con el nivel intermedio y local en distintas acciones (capacitación, intervención ante la ocurrencia de un evento, etc.).

Nivel nacional: Está en la estructura del Ministerio de Salud del país, habitualmente como Dirección de Epidemiología. Recibe la información de los niveles centrales provinciales, la consolida, analiza y envía a los organismos internacionales.













Los criterios de magnitud, gravedad del daño, vulnerabilidad, impacto social, Reglamento Sanitario Internacional y compromisos internacionales son los considerados para elaborar la lista de enfermedades a vigilar en cada país, la modalidad y la periodicidad de la notificación. La modalidad de notificación es la metodología empleada para el envío del dato: numérica, individualizada, por búsqueda activa, negativa y estudio de brote. La periodicidad es el tiempo transcurrido entre la recolección del dato y la remisión: inmediata, semanal. Las fuentes de datos guardan relación con la información necesaria para el objetivo de la vigilancia y son de tres tipos: tradicional o básica, especiales y otras.

Las fuentes tradicionales o básicas incluyen datos de asistencia a personas en establecimientos de salud (consulta externa, internación, servicios de emergencia o guardia), informes de laboratorio, estudios de brotes y notificaciones de puestos o centros centinelas. Las fuentes especiales brindan datos que son el resultado de investigaciones epidemiológicas de campo/casos clínicos y encuestas.









El procesamiento, análisis e interpretación de la información sistemática resultan en acción en los niveles locales, provinciales o nacionales. Los datos de la vigilancia epidemiológica pueden usarse para identificar epidemias, sugerir hipótesis de vías de transmisión y agente causal, caracterizar la tendencia de la enfermedad, evaluar un programa, detectar enfermedades emergentes, entre otros. Se utilizan como indicadores epidemiológicos las tasas de incidencia, prevalencia, ataque, ataque secundario, mortalidad, letalidad, etc. lo que permite la comparación entre períodos semejantes en el mismo lugar y con otras áreas. Se emplean para demostrar o confirmar la hipótesis, permitiendo hacer inferencias referidas a las asociaciones causales y medir los riesgos. Los diseños más utilizados son los de caso-control, es decir, la comparación entre un grupo de personas afectadas por determinado evento con otro grupo no afectada pero con similares características de exposición. 






En el caso de las enfermedades transmitidas por alimentos los grupos estarían integrados por los casos (personas que comieron y enfermaron) y los controles (personas que consumieron el mismo alimento y no enfermaron). Las medidas más utilizadas son las de riesgo relativo (RR), odds ratio (OR), riesgo atribuible (RA), así como los análisis de correlación, regresión y multivariados. En el análisis epidemiológico se consideran la estructura, las características epidemiológicas y el comportamiento epidémico de una enfermedad. La estructura epidemiológica es la forma en que interactúan los factores inherentes al agente causal (físico, químico o biológico), el medio ambiente y el huésped (hombre) en una población y en un período de tiempo determinado. Las características epidemiológicas son el resultado de la estructura epidemiológica y se expresan por la frecuencia y distribución de la enfermedad en la población. De acuerdo a las características epidemiológicas, la estructura epidemiológica es dinámica, modificándose según el comportamiento de la enfermedad en la comunidad.









El comportamiento epidémico de una enfermedad es la elevación brusca del número de casos mostrando un exceso en relación a lo esperado. El número de casos que indica ocurrencia de una epidemia varía según la enfermedad de que se trate y las características de la población (susceptibilidad, tipo de exposición etc.). Las epidemias se clasifican según su progresión en el tiempo en:

Explosivas o de fuente común: Los casos aparecen en rápida sucesión y en un corto período de tiempo. La epidemia se presenta, alcanza su máxima intensidad y declina. Sugiere la existencia de una fuente común de transmisión y la exposición simultánea de las personas, enfermando las susceptibles.

Progresivas: El aumento del número de casos ocurre de manera más lenta lo cual permite inferir que la transmisión es persona a persona o por un vector.

En ondas: Se extienden en el tiempo con períodos de menor actividad pero persisten las causas que la generan.

Pandemia: Está extendida geográficamente (por el mundo); por ejemplo, el cólera.

Brote: Es una forma particular de epidemia en la que dos o más casos están relacionados entre sí. En general ocurre en un área determinada pero puede ser extendida. Un ejemplo de brote extendido lo constituye el brote por una producción industrial de hamburguesa contaminada con Escherichia coli O157:H7 que afectó a cuatro estados lo que pudo demostrarse por la aplicación de la Electroforesis de campo pulsado en la investigación.




La determinación del nivel endémico y del canal endémico es de interés para las distintas enfermedades y resulta de considerar:

La incidencia (tasa/100.000 habitantes) en el mismo período cuatrisemanal de cada uno de los años estudiados (mínimo 5 años endémicos) deben ordenarse en forma creciente.

Se identifica el valor de la mediana (divide la serie en dos partes iguales).

Se identifican los valores que corresponden al primer cuartil (o primera cuarta parte de la distribución) y al tercer cuartil (o tercera cuarta parte de la distribución).









Los valores que se encuentran entre los primeros y terceros cuartiles son considerados como normales (endémicos) y los que exceden el tercer cuartil se consideran epidémicos.  La investigación epidemiológica de campo es una actividad indispensable en el sistema de vigilancia epidemiológica y es utilizada en los brotes y epidemias. Estas situaciones determinan la movilización de equipos especiales que deberán identificar la causa, la fuente y forma de transmisión y establecer rápidamente las medidas de control más adecuadas. Frente a la necesidad de dar una respuesta rápida debe respetarse el rigor científico y técnico en los procedimientos para validar las medidas de control. La investigación epidemiológica de campo tiene características particulares. Puede iniciarse sin una hipótesis clara lo cual requiere el uso de los estudios descriptivos para la formulación de la misma. La hipótesis es confrontada o puesta a prueba con los estudios analíticos. En un brote, que requiere el establecimiento de medidas inmediatas para la protección de la salud, inicialmente se recolectan los datos y se realiza un análisis preliminar para dar sustento a las acciones inmediatas de control. El primer objetivo de la investigación de un brote o una epidemia es identificar la forma de interrumpir la transmisión y prevenir la ocurrencia de nuevos casos.









La vigilancia de las enfermedades transmitidas por alimentos (VETA) es el conjunto de actividades que permite reunir la información indispensable para conocer la conducta o historia natural de las enfermedades y detectar o prever cambios que puedan ocurrir debido a alteraciones en los factores condicionantes o determinantes, con el fin de recomendar oportunamente, sobre bases firmes, las medidas indicadas y eficientes para su prevención y control. El componente VETA debe estar incorporado e integrado a los sistemas de vigilancia en salud pública e implica un trabajo de colaboración entre epidemiólogos, sanitaristas, médicos clínicos, responsables de programas de alimentos, de los laboratorios y personal de salud en general, así como otros actores extra-sectoriales involucrados en la cadena de producción de alimentos.






Las actividades de VETA deberían estar orientadas por un Comité Técnico Intersectorial de ETA establecido en todos los niveles: nacional, regional y local, debiéndose definir las funciones de las entidades participantes según su competencia y responsabilidad. El sistema de información VETA constituye un subsistema del Sistema de Vigilancia Nacional del que disponen los países. La vigilancia comprende las acciones de recolección sistemática de la información pertinente, producto de la notificación o investigación, consolidación, evaluación e interpretación de los datos, recomendación de las medidas adecuadas a tomar, distribución dentro del propio sistema, y difusión pública de la información y de las recomendaciones generadas. Se deberá priorizar la oportuna difusión hacia los organismos responsables, que deben decidir y actuar en los diferentes niveles del sistema de salud. De lo anterior se deduce que el propósito de la vigilancia es estar en condiciones de recomendar, sobre bases objetivas y científicas, las medidas a corto o largo plazo, para controlar o prevenir el problema. 









El objetivo operacional de un sistema de vigilancia es definir los problemas pertinentes de las enfermedades en términos epidemiológicos, incluyendo emergencias, y evaluar los cambios de tendencia causados por la naturaleza o el hombre. Uno de los primeros objetivos es definir los grupos de mayor riesgo dentro de la población, sobre los cuales pueden concentrarse las acciones de control y prevención. Un estudio comparativo de los grupos de alto y bajo riesgo puede conducir a una mejor comprensión de la interacción del huésped, agente y medio ambiente, así como la conducta del huésped y la asociación de estos factores con la enfermedad. El estudio ecológico y la vigilancia no pueden quedar limitados únicamente a la observación y registro de casos, siendo necesario para su realización un equipo multidisciplinario que incluye: epidemiólogos, veterinarios, clínicos, microbiólogos, bioquímicos, ecólogos, estadísticos, nutricionistas y profesionales de otras disciplinas. Se reconoce que ninguna guía o manual de vigilancia puede ser aplicable en todos los casos y situaciones. El sistema VETA forma parte integrante de los Programas de Inocuidad, contribuyendo dentro de ellos como sensor del daño que los alimentos contaminados puedan causar a la salud de la población, y como evaluador del propio programa que integra. 









Un brote constituye la convergencia del huésped, del agente y de los factores del medio ambiente que pueden estar presentes. El objetivo de la investigación es, por lo tanto, descubrir cuándo, dónde y porqué esta convergencia ocurrió y quiénes son los afectados. El estudio epidemiológico comprende el estudio del huésped, del agente y de los factores del medio. Si no se produce la convergencia no habrá brote y cualquier acción que tienda a separarlos provocará la no aparición del brote. La metodología de la investigación de brote es una de las herramientas fundamentales en el funcionamiento del subsistema de vigilancia epidemiológica de las ETA.



 





Los resultados de la investigación de brote son de utilidad para el establecimiento de las medidas de prevención y control, el mantenimiento y/o desarrollo de los sistemas de análisis de riesgos y puntos críticos de control, el desarrollo de los laboratorios para el diagnóstico en muestras clínicas y de alimentos, el desarrollo del trabajo integral e integrado y de la comunicación intra e intersectorial, el establecimiento o el desarrollo de las estrategias de vigilancia basadas en la población y la asignación de recursos. Sobre la base de la información de la existencia de un brote, y con el conocimiento de su diseminación, se debe realizar la planificación inicial, que tiene como fin obtener la cooperación entre los servicios involucrados e intercambiar información inmediata. Esta planificación inicial debe ser realizada en muy corto tiempo (una hora aproximadamente). Para una mejor comprensión, la investigación de un brote se desarrolla básicamente en 10 "pasos" principales y en cada uno de ellos se pueden relacionar uno o más tópicos.




1.- Determinar la existencia de un brote

2.- Confirmar el diagnóstico

3.- Determinar el número de casos

4.- Organizar la información en términos de tiempo, lugar y persona

5.- Determinar quiénes están en riesgo de enfermarse

6.- Hipótesis

7.- Análisis de los datos

8.- Medidas de control

9.- Conclusiones y recomendaciones

10.- Informe final












El sistema VETA obtiene, entre uno de sus resultados, la información compilada sobre aparición y distribución de las ETA y la información detallada sobre los brotes investigados. Estas actividades permiten identificar áreas, grupos humanos, establecimientos y alimentos de riesgo, así como también los puntos críticos para formular las medidas de prevención y control. Esta información debe ser usada oportunamente, por lo que el sistema debe retro-alimentar sus fuentes de información formales e informales. El sistema VETA debe informar a la comunidad en general sobre la situación de las ETA en el país, su impacto en la salud y sobre las medidas de prevención y control. Los países deben disponer de medios para la difusión de la información sobre VETA a través de boletines epidemiológicos (semanal, cuatrimestral), que contengan la información recopilada y compilada por los diferentes niveles. Estos boletines deben contener tablas, gráficos de la aparición, distribución e informes de los brotes de ETA investigados. 









Para la información a la comunidad se utilizarán los medios de comunicación masiva tales como prensa, radio, televisión e, igualmente, los servicios de promoción social y desarrollo comunitario. Esta información alimentará el interés por la notificación, motivará a la población a continuar colaborando y permitirá la difusión de medidas generales de prevención. Las unidades de comunicación social existentes en las instituciones coordinadoras de VETA deben integrarse como parte funcional del Sistema. Formularán los mensajes a ser distribuidos, realizarán su distribución a los medios de comunicación, y generarán la estrategia de difusión de los datos técnicos a la población, asegurándose de asesorar a los niveles regionales y locales en la misma función. El sistema VETA de cada país deberá proporcionar la información al SIRVETA a fin de difundir el conocimiento, en el ámbito regional, del impacto de las ETA. La OPS/OMS promoverá y apoyará el desarrollo y fortalecimiento de los sistemas de información y vigilancia nacionales y difundirá la información pertinente de las ETA que resulte de la vigilancia en los países. Es fundamental para la implantación del sistema VETA, la existencia de laboratorios de diagnóstico para muestras clínicas y de alimentos, como parte del Sistema.






Por esta razón, se deberá desarrollar o reformular una red nacional de laboratorios de salud pública y una red de laboratorios de análisis de alimentos, o una red integrada de ambas, por medio de normas, implantación de sistemas de acreditación de laboratorios y de estandarización de procedimientos. Ello permitirá conocer el grado de desarrollo y de capacidad analítica de los laboratorios y facilitará la planificación de actividades VETA en forma integrada y coordinada. Deberán establecerse mecanismos para asegurar en los niveles locales la implantación de una batería mínima de técnicas de laboratorio para el aislamiento de agentes etiológicos de los géneros Salmonella, Shigella, Staphylococcus, Clostridium y E. coli. La especificidad diagnóstica se asegurará en los niveles intermedios y en los laboratorios de referencia, donde se dispondrá de técnicas para serotipificar, determinar la resistencia de dichos agentes y otros trazadores epidemiológicos.









Algunos laboratorios seleccionados también deben tener incorporada la tecnología para la detección de residuos químicos y biológicos (plaguicidas, metales pesados, micotoxinas, anabólicos, medicamentos de uso veterinario, aditivos y otros contaminantes), pero todos los laboratorios deberán tener una participación activa en la estandarización de técnicas y procedimientos, así como en el desarrollo de nuevos métodos de diagnóstico. Debe publicarse un catastro de la red para identificar la capacidad analítica, los técnicos especializados y los responsables de cada técnica y de su dirección. El laboratorio clínico interviene en las investigaciones de brotes de ETA, en la toma de muestras de los especímenes clínicos y en la realización oportuna de los diagnósticos apropiados para identificar el agente causal en las muestras clínicas. Aparte del aislamiento de bacterias patógenas comunes en muestras clínicas, es necesario una clasificación adicional en tipos/subtipos para demostrar la relación epidemiológica con cepas aisladas de alimentos y animales. En regiones donde la marea roja, la ciguatera y otras intoxicaciones por productos marinos constituyen un riesgo, se debe promover la integración de una red de vigilancia de estas entidades nosológicas y un laboratorio de referencia. La OPS-OMS movilizará recursos para la cooperación técnica en servicios de referencia y de transferencia de tecnología, estandarización de técnicas analíticas y capacitación de personal en lo referente a las ETA. Con el sistema VETA implantado y consolidado en corto tiempo se dispondrá de información y de hipótesis que permitan realizar estudios epidemiológicos más amplios.




 





La supervisión debe estar claramente sistematizada, disponer de una metodología adecuada y de objetivos distintos a los de la fiscalización tradicional. Debe realizarse durante las encuestas, la recolección de muestras y otras acciones de investigación en el terreno, pues su principal función es desarrollar en el personal la educación continua y en servicio. Es una condición fundamental la financiación adecuada, oportuna y suficiente de las actividades de vigilancia en ETA que, por su naturaleza, es responsabilidad del estado. Los adelantos técnicos que se producen en este campo hacen imprescindible la actualización permanente. La educación en inocuidad de alimentos es fundamental y tiene como objetivo la prevención de las ETA para despertar en la población la conciencia de los cambios, los derechos y deberes de colaboración y participación; así como la modificación en los hábitos de manipulación y consumo de alimentos. Con este fin se deben divulgar los propósitos y el alcance de VETA para obtener la participación activa de la población. La mejor manera de propiciar cambios de comportamiento en la familia es a través de los niños en edad escolar. 






Por ésta razón es recomendable la formación de los docentes en temas sobre inocuidad de alimentos y la inclusión del tema en las actividades cotidianas de la escuela. la evaluación del sistema, consiste en medir y formular un juicio acerca del funcionamiento, permitiendo conocer el problema y dirigir las acciones para reorientar el trabajo. Se evalúan básicamente los aspectos epidemiológicos, gerenciales y las medidas de control. El suministro de alimentos suficientes e inocuos es decisivo para el crecimiento y desarrollo normales y para mantener la salud a lo largo de toda la vida. Aunque resulta difícil estimar la verdadera incidencia mundial de las enfermedades transmitidas por los alimentos, es evidente que muchas personas caen enfermas y mueren por haber ingerido alimentos no aptos para el consumo. La vigilancia de las enfermedades de transmisión alimentaria es un instrumento importante para mantener la inocuidad del suministro de productos alimenticios. Es un instrumento valioso para la estimación de la carga de dichas enfermedades, la determinación de las prioridades en materia de salud pública, la evaluación de los programas de prevención y lucha contra las enfermedades y la determinación del costo relativo de las medidas de lucha. 






Los países presentan diferencias en sus sistemas de salud pública, dando lugar a una amplia variación entre los sistemas nacionales de vigilancia, incluidos los relativos a las enfermedades transmitidas por los alimentos. En particular, en muchos países los sistemas de vigilancia de las enfermedades no se concentran necesariamente en las de transmisión alimentaria. En los sistemas nacionales de vigilancia hay diversos niveles de intensidad y coordinación. La vigilancia puede ser activa o pasiva, general o "centinela", continua o intermitente, no articulada o integrada. En general, la intensidad de la vigilancia es un producto de factores sociales (es decir, la prioridad de la enfermedad, los efectos en la sociedad), prácticos (es decir, la disponibilidad de conocimientos epidemiológicos) y financieros. Los principales objetivos de la vigilancia de los alimentos son la detección de la contaminación, la evaluación de las intervenciones de control y el seguimiento de los progresos hacia un objetivo de control y la obtención de resultados del programa. 






Muchos de estos sistemas de vigilancia ya existentes tienen capacidad para detectar grupos de enfermedades transmitidas por los alimentos, siempre que sean suficientemente grandes y los efectos suficientemente graves para inducir a la población a solicitar atención médica. Sin embargo, estos sistemas se concentran en las enfermedades transmisibles y su capacidad para detectar e investigar las transmitidas por los alimentos con rapidez puede ser limitada. Algunos Estados Miembros ya mantienen sistemas de vigilancia para detectar e investigar las enfermedades transmitidas por los alimentos ocasionadas por los patógenos presentes en ellos. En muchos casos estos sistemas son pasivos y se basan en la notificación de los laboratorios o los médicos. El análisis estadístico de la información procedente de tales sistemas puede poner de manifiesto un agrupamiento poco habitual de enfermedades en determinados momentos o zonas geográficas en comparación con los valores de referencia. 









Algunos países mantienen sistemas de vigilancia activa de las enfermedades de transmisión alimentaria para determinar con mayor exactitud la carga de morbilidad debida a los patógenos presentes en los productos alimenticios. Inglaterra, los Países Bajos y los Estados Unidos fueron de los primeros países que realizaron estudios especiales para conocer la carga de morbilidad atribuible a los patógenos transmitidos por los alimentos. Después de esta "primera generación" de estudios, varios otros países, entre ellos Australia, el Canadá e Irlanda, pusieron en marcha estudios parecidos. La mayoría de los programas nacionales de vigilancia encaminados a garantizar que los alimentos no contengan niveles inaceptables de contaminantes están concebidos para medir determinados contaminantes químicos en diversas materias primas agropecuarias. Dado que la preocupación en relación con la contaminación química son las enfermedades crónicas y no las agudas, la vigilancia de los contaminantes químicos se concentra en garantizar que la concentración de contaminantes esté por debajo de un límite máximo admisible previamente determinado más que en vincular la concentración de contaminantes con una enfermedad aguda. 









Cuando los contaminantes químicos están por debajo del nivel máximo admisible, se puede asegurar a los consumidores que el producto se ha obtenido de acuerdo con buenas prácticas agrícolas y que su exposición al contaminante químico estará por debajo del nivel de ingesta diaria admisible establecido. Debido al carácter internacional de los viajes y el comercio, la inocuidad de los alimentos se ha convertido cada vez más en una cuestión de alcance mundial. Se han registrado numerosos casos documentados de alimentos contaminados de un país que han tenido efectos importantes en la salud en otras partes del mundo. Si se considera el comercio mundial masivo de alimentos y piensos junto con otros factores que afectan al suministro mundial de productos alimenticios y su inocuidad, como el crecimiento demográfico, la pobreza y los acontecimientos climáticos y sociales adversos, se pone de manifiesto la necesidad de una estrategia coordinada a nivel mundial para combatir las enfermedades transmitidas por los alimentos. La mejor manera de afrontar los motivos de preocupación debidos a la propagación mundial de dichas enfermedades es mediante sistemas enérgicos de vigilancia, un compromiso renovado en relación con la salud pública y asociaciones internacionales sólidas que fortalezcan las actividades nacionales de prevención y lucha contra las enfermedades de transmisión alimentaria. 









Uno de los programas mundiales destinados a fortalecer la vigilancia de las enfermedades transmitidas por los alimentos es el "Global Salm-Surv". Se trata de un sistema de vigilancia basado en el laboratorio que funciona desde enero de 2000. Consiste en una red de instituciones y personas que se ocupan de la vigilancia de Salmonella, la determinación de serotipos y el análisis de la resistencia antimicrobiana. Este programa, puesto en marcha por la OMS, el Laboratorio Danés de Veterinaria y los Centros para el Control y la Prevención de Enfermedades y que ahora también cuenta con el respaldo del Instituto Pasteur, la Administración de Alimentos y Medicamentos de los Estados Unidos, el Departamento de Salud del Canadá y la Universidad de Wageningen, se esfuerza por reducir la carga mundial de morbilidad de transmisión alimentaria intensificando la vigilancia y las actividades de respuesta en los ámbitos nacional y regional. 






El sistema externo
Fuente: este post proviene de Blog de bagginis, donde puedes consultar el contenido original.
¿Vulnera este post tus derechos? Pincha aquí.
Creado:
¿Qué te ha parecido esta idea?
Esta información nunca debe sustituir a la opinión de un médico. Ante cualquier duda, consulta con profesionales.

Esta idea proviene de:

Y estas son sus últimas ideas publicadas:

Etiquetas: general

Recomendamos